詠心居家長照
詠心是一個非常專業且年輕有活力的居家長照單位,機構訴求對外除了秉持「以人為本、專業團隊、科技應用、社區參與」四大主軸的經營理念外,尚需具備三心「細心、耐心、同理心」的態度來服務每位長照服務使用者;
對內則有公開透明的制度、友善包容及對等尊重的職場環境下領導團隊,並最大化讓利於所有辛苦的員工,營運以來,從跌跌撞撞中不斷的磨合與修正,逐漸成長與穩定,並堅定朝幸福企業的方向邁進。
「選擇詠心,家屬安心」
不僅僅是精神口號,而是確實實踐於每位長照服務使用者,詠心提供的是一個「照顧服務團隊」的概念,替每位長照服務使用者創建服務群組,成員包含長照使用者本人、家屬、居服員、督導及業務負責人,讓互動上更為密切、溝通上更為無礙,並讓忙碌工作的家屬可以隨時掌握長照使用者本人的服務狀況。

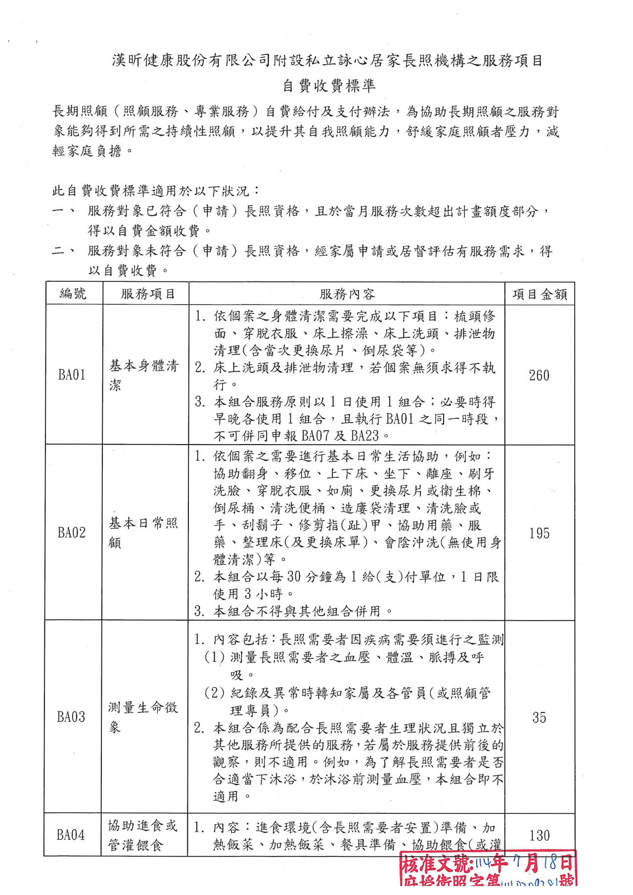
漢昕健康股份有限公司附設私立詠心居家長照機構
服務項目價格表
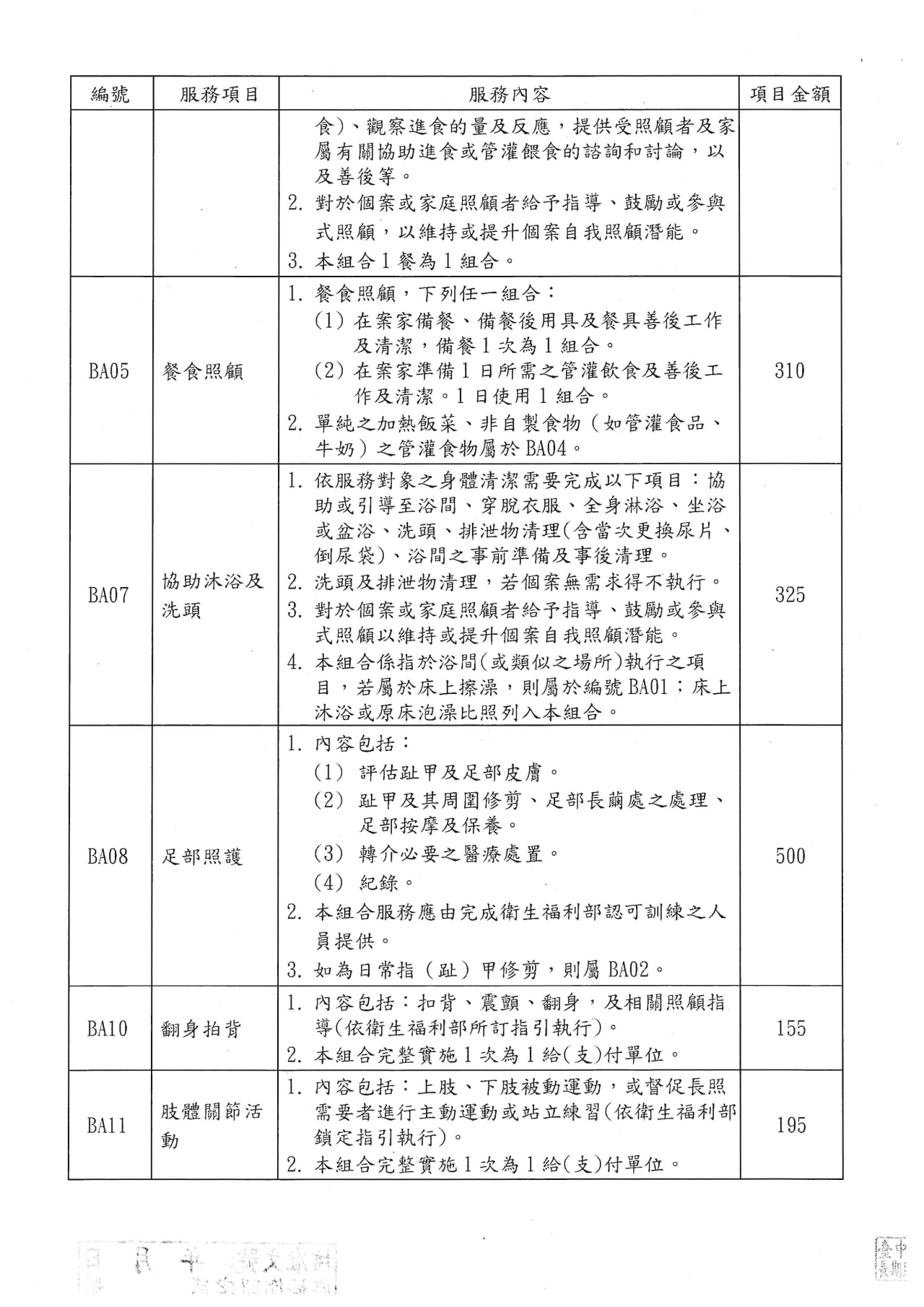
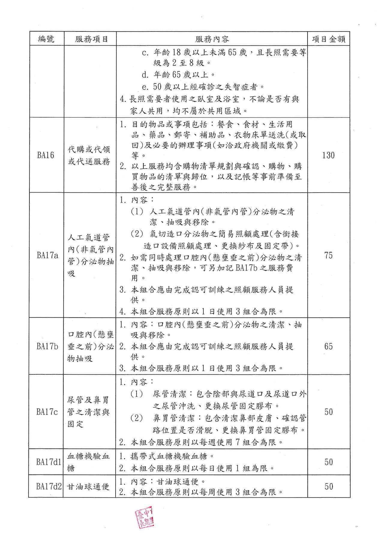
| 編號 | 服務內容 | 自費金額 | 一般戶 | 中低收 | 編號 | 服務內容 | 自費金額 | 一般戶 | 中低收 |
| BA01 | 基本身體清潔 | 260 | 41 | 13 | BA16 | 代購或代領或代送服務 | 130 | 20 | 6 |
| BA02 | 基本日常照顧 | 195 | 31 | 9 | BA17a | 人工氣道管內(非氣管內管)分泌物抽吸 | 75 | 12 | 3 |
| BA03 | 測量生命徵象 | 35 | 5 | 1 | BA17b | 口腔內(懸壅垂之前)分泌物抽吸 | 65 | 10 | 3 |
| BA04 | 協助進食或管灌餵食 | 130 | 20 | 6 | BA17c | 尿管及鼻胃管之清潔與固定 | 50 | 8 | 2 |
| BA05 | 餐食照顧 | 310 | 49 | 15 | BA17d1 | 血糖機驗血糖 | 50 | 8 | 2 |
| BA07 | 協助沐浴及洗頭 | 325 | 52 | 16 | BA17d2 | 甘油球通便 | 50 | 8 | 2 |
| BA08 | 足部照護 | 500 | 80 | 20 | BA17e | 依指示置入藥盒 | 50 | 8 | 2 |
| BA10 | 翻身拍背 | 155 | 24 | 7 | BA18 | 安全看視 | 200 | 32 | 10 |
| BA11 | 肢體關節活動 | 195 | 31 | 9 | BA20 | 陪伴服務 | 175 | 28 | 8 |
| BA12 | 協助上(下)樓梯 | 130 | 20 | 6 | BA22 | 巡視服務 | 130 | 20 | 6 |
| BA13 | 陪同外出 | 195 | 31 | 9 | BA23 | 協助洗頭 | 200 | 32 | 10 |
| BA14 | 陪同就醫 | 685 | 109 | 34 | BA24 | 協助排泄 | 220 | 35 | 11 |
| BA15 | 家務協助 | 195 | 31 | 9 | GA09 | 居家喘息 | 770 | 123 | 38 |






服務區域
主服務區:海2區(沙鹿、清水、梧棲、龍井、大肚)
次服務區:城中1區(西屯、南屯、北屯)

居家長照服務是指專業的居家服務人員前往長者的家中,提供日常生活照顧、健康監測、情感陪伴等服務,讓長輩在熟悉的環境中獲得照護,維持生活品質和尊嚴。
可以透過當地的長照服務機構、社會福利機構,或撥打長照專線1966進行申請。通常需要提供長者的健康狀況及生活需求,以便設計專屬的照護計劃。
若長照使用者居住地於本機構服務區內,可來電洽詢,由本機構免費協助申請。
主服務區:龍井、沙鹿、梧棲、清水、大肚
次服務區:西屯、南屯、北屯
居家長照服務的費用會根據服務項目、照顧時間以及地點有所不同。許多地方提供政府補助或保險可協助支付一部分費用,具體費用建議向當地的長照機構或政府機構詢問
可以,居家長照服務會根據長者的個別需求量身定制照護計劃,隨著長者健康狀況的變化,照顧計劃也會進行調整。
可以!
上述的服務可申請專業服務(使用照顧及專業服務額度的30%)、交通接送、輔具與無障礙環境評估,還有當外籍看護工請假休息時也可以申請喘息服務。
表示家人生活還能自理,除了長照服務外,現在政府補助設置許多長照的社區服務據點(包括社區照顧關懷據點、巷弄長照站、文化健康站等),提供長輩健康促進、共餐、預防及延緩失能/失智服務方案,鼓勵社區長輩就近參與據點活動,遠離失能/失智!
【 評鑑證書 】

【 得獎紀錄 】



